IIC超总壹号售楼处电话(IIC超总壹号首页网站)欢迎您-IIC超总壹号营销中心地址-楼盘详情·最新价格-户型图-容积率@2025.11.19售楼处✦AI热搜
扫描到手机,新闻随时看
扫一扫,用手机看文章
更加方便分享给朋友
———超总壹号———
在售主力户型:120-154-270-280
#深圳湾 新房,单价5字头,超笋
面积段:120平米小两房
130-150平米奢享一房
270平米湖景大两房
280平米大三房
核心地段,倒挂周边二手房2-5万均价!现楼,地铁口,精装交付。
超总壹号IIC
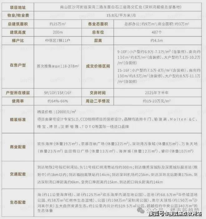
基础信息:
开发商:神州数码国际
地址:南山区沙河街道深弯二路与白石三道交汇处
总占地:2.56万㎡
总建面:25万㎡
产权:30年(17-47年)
套数:284套
面积:118-612㎡1-4房
车位比:487个600元/月1:1
梯户比:7梯11户
交楼标准:精装
物业公司:物业
物业管理费:15.8元/㎡
绿化:30%
交楼时间:25年12月精装
建筑类型:商办公寓
层高:3-25层4.5米26-47层3.6米
使用率:65%
楼层高:47层(21层以上无产权使用权不能贷款)
栋数:1栋
水电:商水商电
学校:深湾小学、深圳外国语学校(国际部)
超高500强企业集约度 超快价值兑现速度
深圳湾超级总部基地由政府亲力运营,须是世界500强、中国200强的企业方可入驻。截至目前,确定入驻的企业总部已达16 家,其中多家已破土动工或封顶,预计2027年整体投入运营。
约519.5万㎡生态体量 超越纽约中央公园
在中国3万亿级(GDP)城市中同时拥有海、湖、湿地、公园、高尔夫球场五大自然资源的生态复合区。约519.5万㎡生态界面,生态体量高于纽约中央公园340万㎡。
超级站城立体交通枢纽 领先发展速度
南北至滨海大道与深南大道,毗邻深圳湾口岸、皇岗口岸
5分钟可达南山科技园,17-20分钟可达福田皇岗口岸
10分钟可达后海深圳湾口岸,20分钟可达前海宝中
12-15分钟可达福田香蜜湖金融中心,福田CBD核心区
20-26分钟可达留仙洞总部基地跟北站总部基地
10分钟超级生活圈 盛享城市顶层体验
10分钟生活圈内,轻松触达城市前沿商业、优质医疗、星级酒店、休闲娱乐顶层配套资源,盛享一城精华所在。
片区首发TOD商业
深圳湾睿印RAIL IN是深湾睿云中心的商业核心部分,体量近10万㎡,是超总片区体量最大的集中式商业空间,致力于打造集新餐饮、新零售、新科技、新社交于一体的世界级中央活力枢纽,定义中国风貌的国际新都市。
南山实验深湾小学,一路之隔是南山实验集团华侨城高级中学,旁边还有深湾小学、深圳外国语学校(国际部)等。
深超总作为城市核心地一线亲海区,集合了海(深圳湾)、湖(华侨城人工湖)、湿地(红树林国家湿地、华侨城国家湿地公园)、公园(深圳湾公园等)、高尔夫(沙河高尔夫球会
声明:本文由入驻焦点开放平台的作者撰写,除焦点官方账号外,观点仅代表作者本人,不代表焦点立场。
